Open for hiring

UI/UX case study

Planora

Planora is a UI/UX-driven travel app designed to simplify and enhance the way users plan their trips.

Header image

Project

App Design

Time

3 Weeks

Technologies

Figma, Premier Pro

Role

Lead UI Designer, assistant UX Researcher,

Example project image

About the Project

This group project centered on the creation of Planora, a UI/UX-driven travel app designed to simplify and enhance the way users plan their trips. Combining innovation with traditional planning methods, Planora brings together essential features such as scheduling, navigation, and real-time adjustments—all unified within a single platform. Powered by Nora, the app’s personalized AI assistant, Planora adapts dynamically to unexpected changes, ensuring that travel planning becomes effortless, intuitive, and even enjoyable again.

Left Image
Right Image

The Problem

Travel planning can be a complex and overwhelming task, often requiring users to juggle multiple tools and resources. This fragmentation leads to confusion, missed opportunities, and a lack of personalized recommendations.

Personas

Families

Families

  • 2 Adults (42-40) + 2 Kids (8-12)
  • Kids activities focused itinerary
  • no long waiting queues
Backpackers

Backpackers

  • young Adults (20-30)
  • Budget conscious
  • wants to see Hidden Gems
Business Travelers

Business Travelers

  • Adults (30-50)
  • Kulture and Food experiences
  • Short time Travel

Competitive analysis

Airbnb

Airbnb is a platform that connects travelers with hosts offering unique accommodations. It emphasizes user-generated content and community-driven experiences. However, its planning features are basic, requiring users to manage itineraries separately.

Booking.com

Booking.com is a widely-used travel booking platform that offers a range of accommodations, from hotels to vacation rentals. While it provides a comprehensive search experience, its itinerary management tools are limited, often requiring users to juggle multiple bookings across different platforms.

Wanderlog

Wanderlog is a travel planning app that allows users to organize their trips collaboratively. It offers features like itinerary sharing, real-time updates, and a user-friendly interface. However the most important features are hidden behind a paywall

Key Insights

1.

Being able to plan with friends and families together

2.

Everything needs to be planned in one place

3.

Have a plan that is adaptive to outside circumstances

4.

Have AI recommendations understand my needs

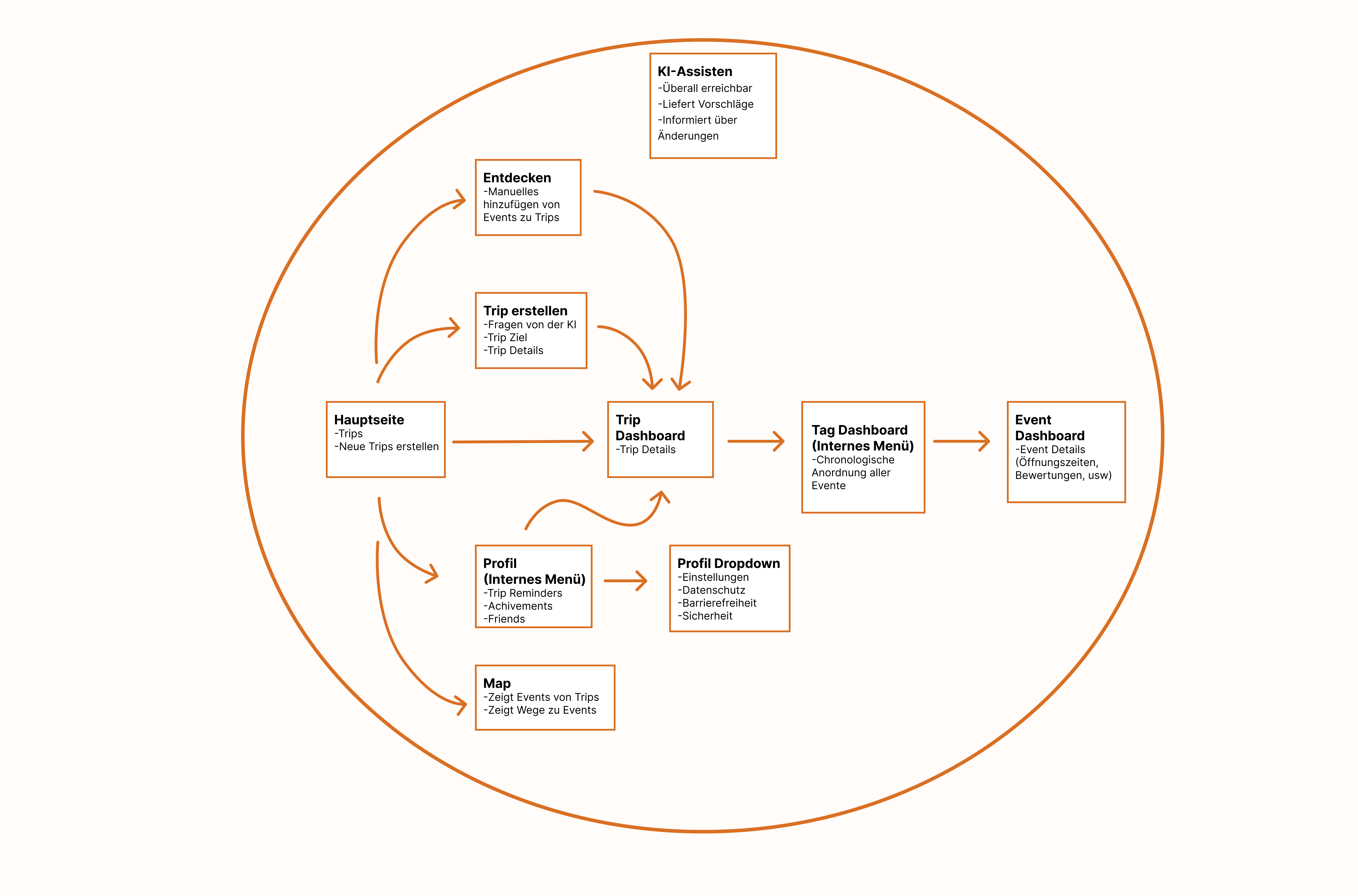
User Journey

Example project image

Design System

Bento visual
Bento visual
Bento visual
Bento visual
Bento visual
Bento visual
Bento visual

The Solution

Planora addresses the challenges of travel planning by offering a unified platform that integrates essential features such as scheduling, navigation, and real-time adjustments. With the help of Nora, the app’s personalized AI assistant, users can enjoy a seamless planning experience that adapts to their needs and preferences.

Example project image
Example project image
Example project image
Example project image
JVA Project
JVA Project
Markt1 Website
Markt1 Website